Skip to main content

Healthy Food

//
Opinion
Image
Older white man with glasses in front of fruits and vegetables holding a sign that reads I am healthyfoods.com

Our food is our medicine, our medicine is our food” the ancient Greek Philosopher is reported to have said. In this modern era on July 15, 2018 many people believe that our food is our poison that no medicine can overcome.  The following websites are suggested for your information: Responsible Technology.org  (Jeffrey Smith) Well.org (Pedram Shojai)  [GMOs revealed] Dt, Patrick Gentempo. And criticalhealthnews Dr. Joel Wallach

The Ohio Healthy Food Cooperative shall produce only that food that is safe to eat, nutritious – loaded with phytonutrients, vitamins, enzymes and essential trace minerals, NON-GMO, never exposed to glyphosate or other herbicides, irrigated with pure water, clean, and fresh. We solve an environmental issue with recovery of carbon dioxide by converting it into plant tissue (photosynthesis) and pure oxygen – CO2 one part carbon TWO parts oxygen. We solve an environmental issue with recovery of NPK from animal waste (manure) converting it into biogas, valuable EXPORTABLE fertilizer compost and liquid humectant (the base of our OHFC Makrogro™. We solve an environmental issue with recovery of methane and carbon dioxide reducing the carbon footprint, not just of animal farms, b from the avoided use of fossil fuels for valuable energy. We solve an environmental issue with recovery by eliminating the destructive run-off of animal waste directly used as ‘fertilizer’ by intelligently processing, eliminating water pollution. We solve an environmental issue with the use of OHFC Makrogro™ in the restoration of the natural biota of the soils, avoiding the potential of the scientific predictions of soil infertility that will produce worldwide famine. We solve an economic issue with the cooperative capitalist system rebuilding humanity recognizing human self-realization through equitable participation in the economy. We solve an economic issue with programs of education, entrepreneurial development, generational wealth transfer, and mutual healthcare programs with elimination of unconscionable income disparity. We solve an economic issue with the elimination of social and other prejudice through open membership for all workers regardless of prior incarceration (with the exception of certain criminal acts involving sexual matters and murder.) We solve an economic issue with our DAOC Plan that rewards donors, repays their donations in full, and shares the bounty generated by their free-will gifts. We rebuild America on a socially sustainable basis, with equal opportunity for all, in a true demonstration of the efficacy of cooperative capitalism – a model for all.

 

What thinking morally responsible and ethical person or institution could resist these arguments?

Community

My Oxford dictionary defines ‘community’ as: 1 a body of people living in one place b locality including its inhabitants 2 body of people having religion, profession, etc. in common 3 (prec. by the) the public….

My personal definition is that:    1 a body of people is us – all of humanity

                                                                One place – the planet earth

                                                                b locality – where we are

                                                                2 body of people….in common – our humanity is our common ground

I had the honor of attending a Second Saturday event at the home of Bob Fitrakis on July 14th. I was graciously accorded the privilege of telling a little of our Ohio Healthy Food Cooperative story. The following is an elaboration of that brief summary:

The Ohio Healthy Food Cooperative was founded 4 years ago as a direct outcome of the news story of Toledo’s loss of its water supply attributed to Lake Erie’s highly toxic blue-green algae bloom. The State of Ohio joined with Indiana (the Maumee River) Michigan (Detroit River tributary streams) and Ontario –(natural drainage into Lakes St. Clair and Erie) to formally agree to reduce phosphorus pollution from farm runoff by 40% in ten years.

In 2006 I wrote a book titled “Sustainable Agriculture through Animal Waste Management” as a result of my long study of the phenomenon of liquid dairy manure dumping on the 20-acres next to my modest home in Knox County on the Banks of the Mohican River. I had observed the spreading of as much as 200,000 gallons of cowshit on this field, sometimes as often as three times a year. My wife on one occasion called the dairy owners to complain. The farm wife said in response to Rose’s complaint: “My dear, you don’t understand, what you are experiencing is the smell of MONEY.” Rose replied” No, my dear, it is the smell of cowshit.” In a few minutes we were treated to another full load (5,000 gallons) spread immediately adjacent to our fence line dumped in four passes.

To fully understand the picture I have painted, I must tell you that the particular field has been ‘mined’ since 1995 by a farmer that has embraced Monsanto’s Roundup® and the no-till farming method since 1995. Those of you living in West Central Ohio are familiar with the vast acreages of flat land that can be farmed with huge machines and Roundup® by a single farmer. In Knox Kounty the hills and drainage features have forced BIG farmers to use their machines on irregular fields shaped by the hilly terrain and the meandering streams. I regularly shake my head in disbelief when I see some of the small patches of ground that have been planted in corn or beans. This particular field has an irregular trapezoidal shape on which the western boundary is some sixty feet higher than the level at the river bank on the east.

No till means that no surface disturbance takes place on a Roundup® field. Monstrous machines that weigh many tons traverse the field pulling pneumatic planters that cut a seed row into which chemical fertilizer and seed are injected, followed by a mechanical closing of the disk cut. After than the heavy 80 ft. boom herbicide (Roundup®) sprayer covers the field with its spray (much of which drifts with the wind onto other peoples’ property) packing the soil. The process may later include the injection of liquid nitrogen to force plant growth. The harvest is done with large 12-row corn pickers that fill up a big on-board hopper with shelled corn that must be off-loaded into 28 ft. semi-trailers with six-foot sides to build up loads of 25-tons. You get the picture. Hard packed soil with a steep slope that ends on the Mohican River.

My 2006 thesis was my analysis of a holistic approach to manure management. As an ardent believer in the Buckminster Fuller concept of sustainability, I had applied each of the five principles of his philosophy to produce a logical materials-energy cascade that included the application of biogas for energy with utilization of cooled generator engine exhaust (pure carbon dioxide) in growing vegetables in a controlled environment. Not a single hog farmer, dairy farmer or chicken farmer bought my theory.

The reason: It was simpler to just dump their animal waste on local fields when storage filled up just to prevent an overflow. The Clean Air and Clean Water Acts of the early 1970s were enunciated by the USEPA with regulations for concentrated animal feeding operations (CAFO farms) and were simply ignored unless there was an egregious violation (like the Pohlman fish kill at Croton in Licking County.)

Just as much as the Koch Brothers chemical plants discharging vile and toxic fluid and particulate from their plants is merely an externality – not a cost of business; these farmers dump their pathogen-laden and carbon gas loaded externalities on fields. Who bears the cost of these externalities?

WE DO!

The 2015 Toledo news item rang a bell for me and I began a new research into manure-biogas facilities. The US land grant colleges have made a farce out of their puny efforts to develop on-farm manure management through energy systems. In their ivory tower stupor, they have built monuments to their impractical solutions at great cost to taxpayers. One example sits just a few miles south of Mt. Gilead at Ashley – off SR42. It is a beautiful industrial artifact, standing like an erect phallic symbol surrounded by manure lagoons, with a fleet of tanker trailers waiting for something to happen…that never will. Why was this built? Free money!

As a small business consultant for more than 50 years combined with my admiration of the sustainability paradigm, I totally understand the need for critical mass. That is the need for businesses to be large enough to support the cost of marketing and product development-promotion. Many people cite the examples of the backyard inventor starting up in his garage and becoming a Gatesian Billionaire. I say look at the Ashley Artifact.

We have had the good fortune to make a connection with a European producer of very large manure processing systems. Their primary interest is in the production of electrical energy. Europe, and Germany in particular, wish to wean themselves from fossil-fuel based energy. They have committed themselves to actually pay the costs of switching to renewable fuels. Thus, even German small farmers are able to sell energy at rates that make a profit.

US utilities placed roadblocks in the way of on-farm energy by setting purchase rates of less than $0.0075/Kwhr and followed up with demand load charges that tripled farm energy costs from the grid. The story is a little different today with rural cooperatives willing to pay as much as $0.06/Kwhr.

What must always be kept in mind is that biogas from animal manure has a non-combustible forty percent component – carbon dioxide. Thus, the energy value of Biogas is only 60% of that of natural gas. If natural gas is selling for $3.00/million BTus, biogas is only worth $1.80

In Europe they separate the solids following processing to be sold for €240 per metric tonne (2,200 lbs.) and the liquid effluent is sold to be applied just like raw liquid manure (except that the pathogens have been killed and the carbohydrates converted to biogas.) The primary profit center is electricity sales.

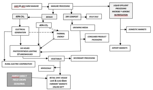
Energy Cascades

We are committed to the sustainability principles that demand the flow of energy be such a way that the cascade of energy flows from highest to lowest demand application. That electrical energy be applied to develop symbiotic functionality within the system That thermal energy be applied appropriately to complete the cascade with the least losses possible.

Product cascades

Product that can be sold without further modification and amendment should be sold in bulk Products that result from amendment must demonstrate value added All products must contribute to end use sustainability  By products in the stream must be utilized to the greatest extent possible to extend all symbiotic relationships

The philosophy has resulted in the following relationships as seen in the chart below.

One can correctly deduce from the chart that the application of sustainability principles is complex. That level of complexity, to reach critical mass, is costly. The farmers’ cooperative Ohio Healthy Food Cooperative, Inc. is eligible for funding through the mechanism established by Congress to provide financing for just such cooperatives. That does not eliminate a basic requirement for borrower equity.

There are certain expenses that must be incurred a long time before the first product rolls out of the shipping barn. Those expenses are related to organization promotion and advertising of products in all the markets, domestic and export, and the development of a trained salesforce to accomplish the goals set out by the business plan. To make a long story short, it is necessary for OHFC to raise from ten to twelve million dollars.

As with many government programs, a good idea ends up being impractical because of the extensive regulations finally expelled through the bureaucratic birth canal. Crowdfunding was to be a simple process for small business to raise money. The regulations called for it to be offered only by a licensed broker platform not to exceed one million dollars in an offering and limited to $2,000 per qualified investor. Just imagine: 500 investor shareholders with all of the shareholder accounting and management that entails and the net proceeds after the broker and the legal team had concluded their work would be somewhere south of $600,000. Hardly worth the effort if a meaningful project demanded more than $2-million to get engaged. The SEC killed the Congressional hope for an easy method of helping small business.

We have modeled our cooperative after the Mondragon Cooperative of Basque Spain. Mondragon has a reinvestment policy that is ongoing. Furthermore, the Mondragon model includes a self-financing credit union bank program. Cooperatives are democratic corporations not owned by shareholders but are membership-based with every member having a single vote in the election of the board of directors or other matters that come before the membership for vote.

Because this is a people’s cooperative with fine altruistic motives that is in reality a MOVEMENT more than a business, many will join to be a part of that effort to clean up the environment and to make a better economic life for everyone.  Our preeminent goal is healthy people – healthy physically, mentally, emotionally, economically and spiritually. The majority of these potential members may not be financially able to make a large contribution to achieve the cooperative’s goals.

Our conundrum is that we need a very large capital base. The people that will form the membership are usually not personally wealthy. People join cooperatives with a wide diversity of motives. Many ask the question – “What is in it for me.” We have several programs to satisfy that natural self-interest.

Since the last economic crash, the Federal Reserve has kept the prime interest rates very low. Many endowments, pension funds and religious trusts with ongoing obligations have not received sufficient interest revenue to keep heads above water. Further the discussions regarding climate change have initiated a review of investment portfolios with a goal of eliminating fossil-fuel shares. Our approach is unique. But before we address the personal questions, I want to outline our major fundraising program.

The Ohio Healthy Food Cooperative, Inc. is, of itself, a not-for-profit membership (patron) corporation. The term not-for-profit conveys the meaning that the cooperative is not taxed at the corporate level since taxes are levied against the individual member/patron recipients in the year it is received. It does not infer that the cooperative’s profits are tax-free. The cooperative has the right to solicit donations and issue memberships to anyone desiring to further the work of the cooperative. The cooperative has a donation solicitation program for donations of $1,000 that replenishes the donation over a period of five years in five equal instalments and pays a dividend annually of $45 and confers a prepaid six year term of profit distributions membership on the donor. For donations of $2,000 and more, the annual dividend is paid at six percent with replenishment of the donation in ten equal instalments. The prepaid membership is 11-years for the smallest donation and rises to 18 years for the largest donation denomination of $25,000.

The Ohio Healthy Food Cooperative, Inc. has several other levels of membership, two defined as non-participating – non-voting(meaning that the member does not participate in the distribution of surplus funds, i.e. profits) nor has a vote. These members may contribute free will donations in the following amounts: $20, $100, $250. A membership card is issued that refunds the donation at the end of five years with a dividend of 10%, increasing the face amount of the membership card by 50%. For example, the $250 donor will receive $375 on the 5th anniversary. The membership card carries another benefit. It creates a special bonus of doubling the amount of any purchase of fresh vegetables made at any OHFC Veggie Café and Juice Bar.

The third level of membership is that of non-donor members unable to make any contribution to the Cooperative. The membership card carries another benefit. It creates a special bonus of doubling the amount of any purchase of fresh vegetables made at any OHFC Veggie Café and Juice Bar; or if the card holder places an EBT order by cellphone an automatic 25% discount is deducted and delivery is free of cost. Just as in the case of the non-participating donor member the non-donor member’s registration creates a ‘preferred status’ that is considered in the event that such a donor completes an employment application when opportunities for worker-membership become available.

Worker-members subscribe an enrollment fee of $250 and agree to pay annual dues of $250 during the term of their employment. Their membership continues permanently until it ends by retirement, termination for cause, failure to pay annual dues or permanent disability or death. The following is the forecast of participating membership for five years.

OHFC Veggie Café, Amish Direct and Rural and Urban Farm workers all become OHFC Members (see chart below)

Our forecast for distributions to be made in the third year is $17,204 per member. Fringe benefits described as bonuses, healthcare, life insurance ($1-million term life), disability income assurance (2-years full pay), 401-k retirement payments workforce training and other education benefits total $148-million. We have b elow way of forecasting maternity and paternity benefit costs.

he pie chart shows the relationship of the flagship product to the rest of the revenue. Its cost of production is just slightly more than the red slice shown on the pie. Join us and make a difference. www.ohiohealthyfood.com

Download a subscription form

Dale L. M. Larson
Chairman of the Board of Directors.
Ohio Healthy Food Cooperative, Inc.
2511 Highland Ave.
Norwood OH 45212

Image
Image
Image
Sign up for the Columbus Freepress email updates

Subscribe

Support The Columbus Freepress and help to sustain local independent journalism

Support OUR WORK